请登录
免费注册
我的订单
我的浏览
我的收藏
客户服务
网站导航
特色主题
促销活动
拍卖活动
优惠活动
批发市场
超值礼包
搜商品
搜店铺
美的
面膜
葡萄酒
拉萨好物
阳澄湖大闸蟹
我的购物车
购物车中还没有商品,赶紧选购吧!
全部商品分类
食品饮料
粮油副食
牛奶乳品
酒类饮品
葡萄酒
白酒
家居百货
家用电器
清洁洗护
永德办公
计算机设备及软件(A0201)
办公设备(A0202)
母婴用品
儿童用品
婴幼儿用品
生鲜果蔬
优选瓜果
拉萨好物
精选肉类
滋补精品
首页
淘福办公
保税仓
跨境直邮
永德办公
计算机设备及软件(A0201)
办公设备(A0202)
图书档案设备(A0204)
电气设备(A0206)
通信设备(A0208)
广播、电视、电影设备(A0209)
文艺设备(A0335)
体育设备(A0336)
图书音像(A05)
家具用具(A06)
被服装具(A07)
办公消耗用品及类似物品(A09)
其他
计算机设备及软件(A0201)
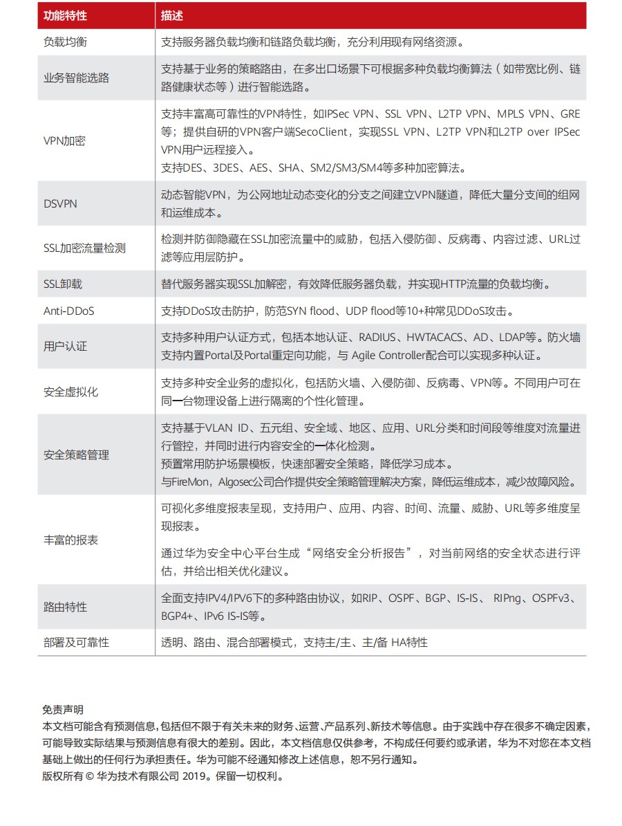
USG6305E/6309E/6315E/6306/6308/6525E-AC 华为千兆防火墙网关
条形条码:
对比
收藏 (
)
USG6305E/6309E/6315E/6306/6308/6525E-AC 华为千兆防火墙网关
商 城 价
降价通知
市 场 价
预估税金
累计评价
0
累计销量
0
手机购买
配送
南京
至
服务
永德办公
发货并提供售后服务。
可用积分
0
自提
选择门店
请选择有货的门店,上门自提
数量
库存
个
立即购买
加入购物车
到店取货
温馨提示
·不支持退换货服务
永德办公
平台自营
5.00
商品评价
5
服务态度
5
发货速度
5
微信扫码查看移动端店铺
店铺
4000071251
永德办公
~
店内分类
计算机设备及软件(A0201)
> 计算机设备(A020101)
> 计算机网络设备(A020102)
> 存储设备(A020105)
> 输入输出设备(A020106)
> 计算机软件(A020108)
> 其他计算机设备及软件(A020199)
办公设备(A0202)
> 办公设备(A0202)
图书档案设备(A0204)
> 图书档案设备(A0204)
电气设备(A0206)
> 电源设备(A020615)
> 生活用电器(A020618)
> 照明设备(A020619)
> 电气机械设备(A020620)
通信设备(A0208)
> 电话通信设备(A020807)
> 传真及数据通信设备(A020810)
广播、电视、电影设备(A0209)
> 电视设备(A020910)
> 视频设备(A020911)
> 音频设备(A020912)
文艺设备(A0335)
> 文艺设备(A0335)
体育设备(A0336)
> 体育设备(A0336)
图书音像(A05)
> 图书(A0501)
家具用具(A06)
> 床类(A0601)
> 台、桌类(A0602)
> 椅登类(A0603)
> 沙发类(A0604)
> 柜类(A0605)
> 架类(A0608)
> 屏风类(A0607)
> 厨卫用具(A0608)
被服装具(A07)
> 床上装具(A070302)
> 室内装具(A070303)
> 室外装具(A070304)
办公消耗用品及类似物品(A09)
> 纸制文具及办公用品(A0901)
> 硒鼓、粉盒(A0902)
> 墨、颜料(A0903)
> 文教用品(A0904)
> 清洁用品(A0905)
> 信息化学品(A0906)
> 办公消耗用品及类似物品(A0999)
其他
> 其他办公运行需用品
相关分类
计算机设备及软件(A0201)
办公设备(A0202)
图书档案设备(A0204)
电气设备(A0206)
通信设备(A0208)
广播、电视、电影设备(A0209)
文艺设备(A0335)
体育设备(A0336)
图书音像(A05)
家具用具(A06)
同类其他品牌
爱稳赢
商品详情
用户评论(
0
)
网友讨论圈
手机购买
加入购物车
价格:
数量:
库存
个
确定
取消
商品详情
商品名称:USG6305E/6309E/6315E/6306/6308/6525E-AC 华为千兆防火墙网关
商品编号:AWY066861
店铺:
永德办公
重量:0.000千克
评论晒单
全部
(0)
好评
(0)
中评
(0)
差评
(0)
100
好评率
%
此商品还没有设置买家印象,陪我一起等下嘛
暂无评价
网友讨论圈
全部帖子(0)
晒单帖(0)
讨论帖(0)
问答帖(0)
圈子帖(0)
一旦商品在30日内降价,您将收到邮件、短信和手机推送消息!通过手机客户端消息提醒,购买更便捷~
*
价格低于:
时,通知我
*
手机号码:
*
邮箱地址:
提示
X
去付款
继续购物
对比栏
1
您还可以继续添加
2
您还可以继续添加
3
您还可以继续添加
4
您还可以继续添加
清空对比栏
隐藏
用户名:暂无
级 别:暂无
我的订单
我的收藏
购物车
0
我的订单
优惠券
我的资产
我的足迹
我的收藏
邮箱订阅
客服中心
订阅
退订
评论晒单